教务处 报道
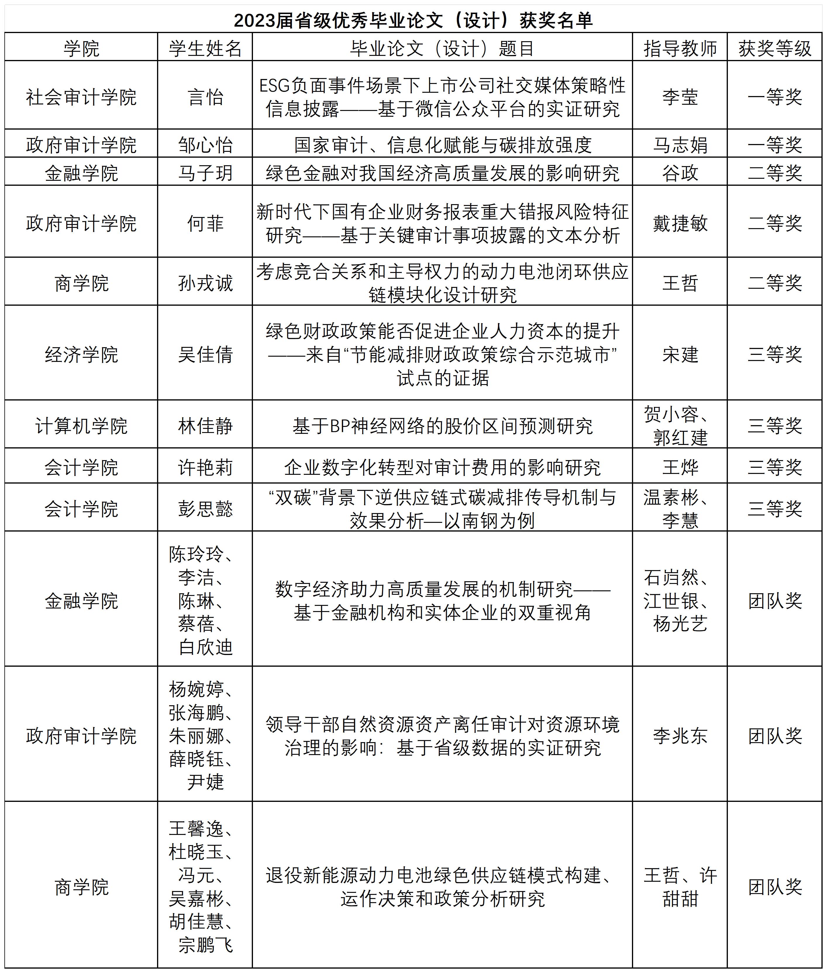
日前,江苏省教育厅公布了2023年度江苏省普通高等学校优秀本专科毕业论文(设计)评定结果。我校共有9篇毕业论文(设计)获奖,其中一等奖2项;提交3篇团队论文(设计),共获优秀团队毕业论文(设计)3项,团队论文(设计)获奖率为百分百。
毕业论文(设计)是培养大学生综合素质和综合能力应用的重要实践教学环节,是评价学校全面提升本科专业建设水平和人才自主培养质量的关键一环。为进一步落实教育部新时代全国高等学校本科教育工作会议精神,加快学校高质量内涵建设步伐,充分迎接新一轮本科教育教学审核评估工作,学校以本科毕业论文(设计)抽检为抓手、以评优为促进,凝聚思想共识,端正学术风气,提高选题质量,强化过程管理,压实学院、教师、学生的主体责任,形成对毕业论文(设计)质量的闭环管理,有效保证学校毕业论文(设计)质量的稳步提升。近年来我校在省优论文(设计)评选中不断取得佳绩,既是教师悉心指导和学生刻苦努力的成果,也是学校高度重视本科教育教学质量、注重实践教学成效的集中体现。




联系我们